MISTRELLO社
イタリア・MISTRELLO社は1805年に金属加工会社として設立され、1990年代よりガラス産業向け機器事業を開始している設備メーカーです。ガラスの保管システム・倉庫システムに強みをもっており、毎年2500台以上のオーダーメイドラックを全世界に向けて製造しています。同社製品はコンパクト、省コスト、カスタマイズ性、安全性といった部分を特に重要視して設計が施されています。
日本国内のみならず世界各国における板ガラス業界では、少量多品種化が進んでおり、ガラス加工工場で在庫する素板の品種も増大しています。従来のAラックでは保管・在庫可能な品種数も限界があるところ、限られたスペースに多くの品種をコンパクトかつ安全に在庫するニーズが増えています。MISTRELLO社の半自動コンパクトラックシステム・自動素板供給システムはそのようなニーズにお応えし、お客様の利便性・生産性・安全性向上に寄与いたします。
〇MISTRELLO社 主な取扱品
半自動コンパクトラックシステム

自動素板供給システム

BOTTERO社
イタリア・BOTTERO社は1957年創業。ガラス加工設備メーカーとして、切断機や切断ライン、合わせガラス製造ライン、面取り機などを取り扱っています。年間で500台もの切断機を出荷するなど国際的な存在感を示しています。
Glasstec2022では同社はブースでの動展示は行わず、代わりにデュッセルドルフ近郊の都市グレーヴェンブローホに所在するBOTTERO社ドイツ支店(BOTTERO GmbH)にてオープンハウスを実施しました。「we show glass」のメッセージと共にオープンハウス会場でのデモ展示の様子をGlasstec会場にてライブ配信しました。

〇BOTTERO社 主な取扱品
ガラス切断機(BKM/BCS/EVOシリーズ)



合わせガラス切断機

自動素板供給システム(シャトル・ガントリーシステム)


合わせガラス製造ライン(Flex Lamiライン)

ダブルエッジャー(Flex Edge)

平型CNCマシニングセンター(Pratica)

〇BOTTERO社 新コーポレートVTR
OPTIMA社
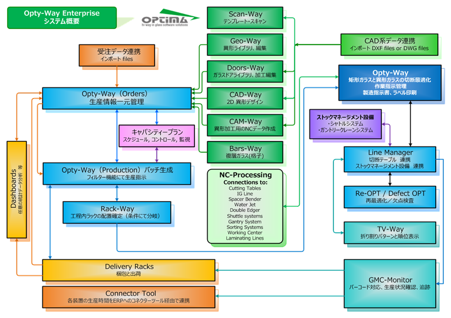
イタリア・OPTIMA社は1994年創業で、板ガラス加工分野を主体とした情報技術を専門とするソフトウェアメーカーです。世界中のお客様のニーズを満たすために、スピード感を重視したITソリューションを提供しています。
DX化が進みつつあるガラス加工業界においても、製造工程を自動化しリアルタイムで監視したいというニーズは高まっており、加工現場に設置されている種々の機械(切断ライン・組立システム・CNCマシニングセンター・強化炉 等)の統合と連携は重要な課題となっています。OPTIMA社はイタリアを軸に各加工設備メーカーと協力関係を築いており、上述のMISTRELLO社・BOTTERO社の設備とも連携をはかった切断ラインシステムの提供が可能となっています。
〇OPTIMA社 主な取扱品
統合生産システム(Opty-Way Enterprise)

〇OPTIMA社 コーポレートVTR
<今回のメーカー>
以下画像をクリックしていただくとメーカーのウェブサイトにアクセスできます
本記事に関する問い合わせ先
株式会社TGM 営業部 設備グループ
TEL: 03-6261-1260 MAIL: general@tgm-japan.com








